Чем отличаются CRM для крупнейших компаний от обычных CRM-систем (см. рейтинг)
С чего начать?
Чтобы CRM успешно заработала и принесла пользу вашему бизнесу, лучше подготовиться к этому заранее: описать все бизнес-процессы, которые проходят в вашей компании и понять, зачем вы внедряете CRM. После этого можно перейти к выбору конкретного продукта.
Описать бизнес-процессы
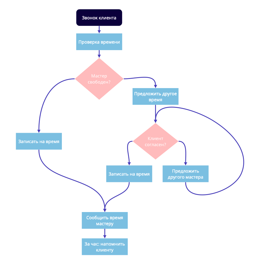
К примеру, у вас салон красоты и вы записываете клиента к мастеру маникюра. Процесс происходит так:
- Клиент просит записать его на определенное время
 - Администратор проверяет, свободен ли мастер
 - Если мастер свободен — записывает на маникюр
 - Если мастер занят — предлагает другое время
 - Если клиент согласен — записывает на новое время
 - Администратор сообщает время мастеру
 - За час (два, день) до маникюра админ звонит клиенту, чтобы напомнить о процедуре
 
Схематично процесс выглядит так:
Упрощенная блок-схема бизнес-процесса «Запись на маникюр»
Определите ответственных за каждое действие в процессе. В записи на маникюр действует только администратор — он предлагает время и сообщает мастеру о записях. Ваш процесс может выглядеть куда сложнее.
Для описания процессов, в которых участвуют несколько людей, удобно использовать swimming pool flowchart: наглядно видно, кто за что отвечает
Если вы опишете все бизнес-процессы, которые происходят в компании, начиная от работы с клиентами и заканчивая заказом канцелярии, вы поймете, какие из них можно сократить или автоматизировать. Возможно, не все из них вы перенесете в CRM — но понимание, что происходит в вашей компании, каким законам подчиняется и где в процессах появляется «бутылочное горлышко», которое тормозит все последующие действия, очень поможет во внедрении.
Например, с помощью описания БП вы выясните, что один сотрудник долго оформляет заявки в транспортные компании, из-за этого стоят заказы и клиенты получают их позже — тогда вы сможете автоматизировать это или нанять еще одного сотрудника. Или окажется, что в конце месяца маркетолог делает очень много отчетов. Пока он пишет отчеты, он не работает с рекламой клиентов, и показатели падают. Тогда можно создать автоотчеты или делегировать эту задачу помощнику.
Понять, что автоматизируем и зачем
Поставьте цель: зачем вы внедряете CRM?
Например: вы хотите автоматизировать процесс записи пациентов на прием, CRM будет собирать записи из формы на сайте и добавлять сеанс в календарь врача. Или: вы хотите, чтобы данные клиентов хранились в одном месте, CRM будет делать по ним автоматические и ручные рассылки — так покупатели будут чаще возвращаться.
Чтобы поставить цель внедрения, подумайте об общих целях компании. Например, ваша компания — подрядчик по рекламе, клиенты платят вам за каждую привлеченную заявку. Вы хотите, чтобы клиенты платили вам больше — для этого вам нужно приводить больше заявок. Для этого нужно разгрузить маркетолога, чтобы он больше времени уделял рекламным кампаниям. Когда вы внедрите CRM, автоматизируете отчеты, которые делает маркетолог, и у него появится свободное время, чтобы лучше работать с рекламой.
Оценить, какая CRM под это подходит
С описанными целями и бизнес-процессами обратитесь к нескольким производителям CRM и спросите у них: а у вас так можно сделать? Например: «у нас договоры заводит менеджер, а согласовывают параллельно юристы и бухгалтерия, потом возвращают менеджеру. У вас такой процесс можно реализовать?»
Проверьте, что бизнес-процессы встраиваются в выбранную CRM без потерь и компромиссов. Если вам придется подстроить процесс под CRM, то сотрудники будут путаться, и на какое-то время работа в компании не ускорится, а наоборот, замедлится.
Посмотрите, какие интеграции поддерживает CRM: если вы сможете подключить к ней те сервисы, которыми уже пользуетесь (например, телефонию, систему сквозной аналитики или календарь), это ускорит внедрение.
А если мы только открылись и у нас нет процессов?
То вам будет проще, потому что вы не будете так привязаны к конкретным возможностям CRM.
Если вы не один в компании, скорее всего, бизнес-процессы у вас уже есть. Например, вывод сотрудника на работу, процесс обработки заявок, закупка и так далее. Единственное, что останется сделать — упорядочить их, описать, где-то додумать, как это должно было бы происходить. А дальше все то же самое: соберите схемы и описания, поставьте цели и обратитесь к производителям.
РАБОЧИЙ ПРОГРЕСС
JOBPROGRESS — это CRM, которую вы можете использовать на каждом этапе строительства: от управления продажами и финансами до отслеживания проектов клиентов. Используя этот инструмент, компании могут отправлять предложения и оценки, одновременно получая электронные подписи и платежи клиентов.

Его надежное мобильное приложение идеально подходит для подрядчиков, которые хотят получить доступ к этому инструменту со своих планшетов или смартфонов. Вы можете интегрировать его с картами Google, чтобы найти сайт и отслеживать рабочих в вашем проекте.
JOB PROGRESS также полезен при оценке стоимости проекта для страхового андеррайтинга. Этого одного бизнес-приложения достаточно для всех задач, связанных с вашим проектом — озеленение, кровля, полы, HVAC, сантехника и многое другое.
Коробочные или облачные решения
Чтобы определиться, какой тип CRM вам нужен — коробочная или облачная, необходимо ответить на вопрос, важно ли вам иметь доступ в систему онлайн из любой точки мира или достаточно только с рабочего компьютера в офисе?
Коробочные CRM ставят на рабочий компьютер или сервер компании, лицензию нужно купить один раз. Все данные хранятся на корпоративном сервере. Обновления системы обычно платные. Если систему доработали под ваши потребности, при установке обновлений необходимо пригласить технического специалиста, разумеется, за дополнительную плату.
Облачные CRM предполагают оплату на абонентской основе. Работать с такой системой можно с любого компьютера с подключением к интернету. Данные хранятся на удаленном сервере, все обновления появляются в аккаунте автоматически и не требуют дополнительной платы.
| 
 Облачные  | 
 Коробочные  | 
|
| 
 Оплата  | 
 Каждый месяц  | 
 Один раз  | 
| 
 Доступ  | 
 Везде  | 
 Из офиса  | 
| 
 Обновления  | 
 Автоматические, входят в тариф  | 
 За дополнительную плату  | 
| 
 Хранение данных  | 
 Удаленный сервер  | 
 Корпоративный сервер  | 
Облачные решения сегодня более популярны благодаря предлагаемой ими мобильности. Так, 70% наших клиентов используют и/или внедряют именно облачные CRM.
Разработчики облачных сервисов дают гарантию сохранности данных и стабильности работы сервиса. С десктопными системами же вся ответственность за сохранность данных и работу программы чаще лежит на внутренних специалистах бизнеса, будь то системный администратор или привлеченная компания по сопровождению продукта.
Чтобы не потерять все нажитое непосильным трудом, при покупке десктопной CRM с запасом рассчитайте ресурсы оборудования и настройте расписание создания резервных копий.
Как внедрить СРМ на предприятии МСБ?
1. Опишите процессы, которые будет автоматизировать система.
Например, в сфере услуг это может быть: обработка заявок, запись на прием, напоминание о записи и так далее.
2. Составьте техническое задание разработчикам.
В нем необходимо описать:
- Цель внедрения CRM.
 - Описание вашей компании, товаров и услуг.
 - Процессы, требующие автоматизации.
 - Требования к базе клиентов: какие поля должны быть для заполнения информации о покупателях.
 - Список отчетов, которые должна предоставлять система.
 - Список сервисов для настройки интеграции. Описание данных, которые должны поступать в СРМ, регулярность их обновления.
 - Права доступа. Кто из сотрудников должен иметь доступ в систему, с какими правами.
 - Иные требования.
 
Пример ТЗ на внедрение можно посмотреть здесь.
3. Выберите, кто будет заниматься внедрением.
Это может быть собственная ИТ-служба компании, сторонний разработчик (интегратор), специалисты разработчика, фрилансеры и даже сам собственник.
4. Установите и настройте систему. Проведите ее тестирование и заполнение первичными данными.
5. Покажите программу сотрудникам. Проведите обучение персонала. Объясните каждому, где и что необходимо делать. Назначьте ответственного, кто будет помогать другим при внедрении.
6. Подведите итоги.
Какую CRM-систему лучше выбрать для вашего бизнеса
К выбору программы необходимо приступать после изучения топ рейтингов программных разработок. Независимо от дополнительных возможностей, основная задача инструмента – сбор информации.
Рекомендуем в центре внимания держать следующие вопросы:
- автоматизация конкретных рабочих процессов;
 - необходимость взаимодействия с другими программами;
 - выделение важных отраслевых функций софта;
 - какими путями будет осуществляться повышение прибыльности.
 
По итогам рассмотрения каждого пункта будет понятно, какая crm-система справляется с поставленными задачами.
Итоговая таблица рейтинга
Простой бизнес
3
Aмо
1
Really Simple Systems
1
Workbooks.com
Zoho CRM
Insightly
Apptivo
Capsule
Close
Zoho ContactManager
FreshOffice
Worksection
-1
HubSpot
-1
Мегаплан
-2
Битрикс24
-16
 
Главные ошибки при выборе CRM-системы
Если выбор неправильный, недостающие функции придется подключать отдельно. Это усложнение, которое позитивно не отразится на программном продукте.
Видео по теме
Прилагаем видеоматериалы по использованию и внедрению crm-систем. Представлены типичные примеры разработок, которые наиболее интересны пользователям с разными запросами.
Как выбрать CRM для строительной компании?
Классическое использование CRM – в отделе продаж, где для успеха, контроля, анализа абсолютно недостаточно информации из общепринятых программ учёта и бухгалтерии, где нужна систематизация, технологизация работы с клиентами. Разбивка отношений с клиентами на участки в виде воронки продаж выстраивает продажи как конвейер.
В строительной отрасли специфика следующая
- значительный документооборот – с самого начала отношений задействовано много документов
 - в работах, связанных с объектом, участвует больше сотрудников – кроме стандартно продажника и РОПа здесь и инженеры, и проектировщики, и сметчики, и мастера, и монтажники…
 - при большом числе актов, отгрузок, оплат критична степень автоматизации связки CRM с 1С (другой системой учёта), в которой работает бухгалтерия
 - помимо базового в CRM понятия “клиент” присутствуют распространённые в строительстве понятия “объект” и “договор”
 - Основной персонал в строительстве имеет базовые навыки работы с компьютерами
 
Из специфики выводим требования к CRM
- ведение документооборота непосредственно в CRM
 - развитая система организации коммуникаций сотрудников между собой
 - глубокая интеграция с 1С (другой системой учёта)
 - в CRM реализована возможность работы с понятиями “объект” и “договор”, или логика и архитектура CRM позволяет добавить и работать с этими понятиями
 - простота работы в программе CRM, низкие требования к уровню компьютерной грамотности сотрудников
 
Еще момент – поддержка, сопровождение, возможность не самых сложных и дорогих доработок обязательна. С точки зрения продавца выгодно привязать к себе покупателя индивидуальным решением и монопольно диктовать цены на сопровождение и доработки. С точки зрения покупателя безопаснее и надёжнее более распространённое типовое решение, с возможностью выбора “сопровождающей” компании, желательно в своём городе.
Определим, что есть рассматриваемая “строительная компания”
Выделим три группы компаний по признаку производство-продажи:
- производственная строительная компания – производит стройматериалы и продаёт продукцию собственного производства, выполняет СМР
 - торговая компания в строительной отрасли – импортирует, реализует стройматериалы, находит заказчиков и подрядчиков, производством не занимается
 - торгово-производственная компания – продаёт ассортимент, есть собственное производство на некоторые особо выгодные товары/услуги
 
Лучшие из лучших
Прокор
Procore — одна из лучших программ CRM для строительства с рядом функций, особенно для строительных компаний. На нем компании могут управлять несколькими проектами одновременно. Более того, вы можете получить доступ к этой облачной платформе из любой точки мира.

Эта CRM не только гибкая и простая в использовании; он предлагает вам такие функции, как предоставление доступа к данным различным командам и внешним заинтересованным сторонам. Независимо от размера вашей компании, вы можете без проблем выбрать этот инструмент.
Благодаря данным, генерируемым в реальном времени в этом приложении, вы можете принимать сложные решения и быть готовыми к рискам. Он также предлагает информацию о финансировании вашего проекта для управления затратами.
Битрикс24
- создание клиентской базы, данные которой пополняются из любых каналов продаж;автоматизация рутинных процессов (отправка писем, ссылок на оплату, добавление товарных позиций);
 - для быстрого создания и отправки счетов клиентам используются заранее подготовленные шаблоны;
 - проверка дубликатов и объединение сделок при совпадении данных;
 - простой графический интерфейс позволяет построить туннель продаж, просто нарисовав путь перемещения покупателя между стадиями продаж;
 - поддержка онлайн-касс и любых способов оплаты;
 - возможность подключения службы доставки;
 - сервис складского учета;
 - сервис создания коммерческих предложений;
 - различные виды аналитики (отчеты и планы продаж, составление рейтинга клиентов).
 
продавец
Salesmate — еще один CRM-инструмент для строительства, обладающий множеством полезных функций. Это не только поможет вам выиграть больше новых проектов, но и позволит вам установить долгосрочные отношения с вашими существующими клиентами.

Эта CRM централизованно хранит контакты, включая партнеров, клиентов, заинтересованных лиц, продавцов, поставщиков и субподрядчиков. С его 360-градусным обзором клиента вы можете обеспечить его лучшую удовлетворенность. Он также позволяет отслеживать все действия вашей команды на месте.
Благодаря функции интеграции, которая поддерживает другие бизнес-инструменты, это приложение является отличным выбором для строительных компаний, которые используют различные бизнес-приложения. Его основные функции включают планировщик встреч, прогнозирование продаж и автоматизацию пути клиента.
Buildertrend
Когда дело доходит до программного обеспечения для управления строительством, Buildertrend является одним из лучших имен. Объединяя все задействованные команды, эта CRM повышает эффективность проекта и способствует увеличению прибыли вашего бизнеса.

Вы можете использовать его для предпродажных процессов, финансовой оценки, управления проектами и управления клиентами. Только этот инструмент может выполнять финансовые задачи, такие как составление бюджета, создание заказов на покупку, создание счетов-фактур, участие в торгах по проектам и осуществление онлайн-платежей.
Кроме того, вы можете интегрировать Buildertrend с QuickBooks, Dropbox, Facebook, Outlook, iCal, Google Calendar, Pinterest, MS Excel, Cadsoft, Xero, Twitter и т. д.
Прежде чем выбирать CRM
При выборе и внедрении любой CRM-системы один из первых этапов работы — описание бизнес-процессов
Важно изучить особенности работы компании, принять во внимание все факторы, которые влияют на процессы, выявить ключевые точки и слабые места. CRM будет проще выбрать, если у вас есть карта бизнес-процессов и эти процессы в компании четко выстроены. Часто при построении схемы выясняется, что в процессах есть проблемы
И многие из этих проблем можно решить средствами CRM. Например, внедрение системы запустит механизмы, которые не дадут забыть о звонке клиенту или о необходимости выставления счета
Часто при построении схемы выясняется, что в процессах есть проблемы. И многие из этих проблем можно решить средствами CRM. Например, внедрение системы запустит механизмы, которые не дадут забыть о звонке клиенту или о необходимости выставления счета.
Карта, описывающая бизнес-процесс в агентстве
Но если такой карты нет, ее нужно составить. Любопытно, что, даже если такая карта есть, нередки случаи, когда описанные во внутренней документации компании процессы идут вразрез с реальными задачами каждого сотрудника. Чтобы не допустить расхождения, с пристрастием проанализируйте работу отделов и каждого отдельного сотрудника. Это поможет не только понять и стандартизировать процессы в компании, но и устранить «человеческий фактор», сформировать более прозрачные модели работы.
Откуда берется цифровое коммерческое преимущество?
Пандемия COVID-19, которую до сих пор не удалось победить, продолжает оказывать разрушительное, а в ряде случаев – опустошающее воздействие на многие отрасли. Но отдельным отраслям, наоборот, пандемия создала вполне благоприятные условия. В частности, она ускорила развитие цифровизации. Это общий тезис. Если же взглянуть детальнее, то мы увидим, что компании отреагировали на это ускорение по-разному. Почему? Компания Boston Consulting Group (далее – BCG) считает, что решающую роль играет тот уровень зрелости, которого фирма сумела достичь в цифровом маркетинге.
Согласно проведенному в 2021г. исследованию BCG, более зрелые бренды увеличили свои продажи в среднем на 18% и улучшили эффективность затрат на 29%. Отразился уровень зрелости и на доле рынка – среди компаний, увеличивших свою рыночную долю на 3% и выше, вдвое больше тех, у которых уровень зрелости в цифровом маркетинге также достаточно высок. Здесь мы наглядно видим, как проявляется цифровое коммерческое преимущество.
Что понимает BCG под уровнем зрелости в цифровом маркетинге? Если совсем кратко, то следующее:
Зарождающийся – наименьший уровень (Nascent):
компания в своей работе опирается, в основном, на внешние данные и осуществляет прямые закупки, которые лишь в ограниченной степени связаны с продажами.
Развивающийся (Emerging):
компания до некоторой степени использует собственные данные и осуществляет автоматизированные закупки с одноканальной оптимизацией и тестированием.
Интегрированный (Connected):
компания использует интегрированные данные, полученные по различным цифровым каналам, прослеживается внятная связь с рентабельностью инвестиций и уровнем продаж.
Мультимоментный (Multimoment):
компания демонстрирует динамическую работу по всем цифровым каналам во время движения покупателя по воронке продаж, при необходимости использует оптимизацию с целью наилучшего достижения бизнес-результатов.
На диаграмме ниже показано распределение компаний по уровням зрелости в 2021 г. в сравнении с 2019 г. (пунктиром).

Несмотря на достаточно высокую в целом продвинутость западных компаний по сравнению с российскими, как видно из диаграммы, максимального уровня зрелости достигло сравнительно небольшое число. В то же время, наблюдается постепенное движение к правой части шкалы – с зарождающегося уровня компании переходят на развивающийся, с развивающегося – на интегрированный, с интегрированного – на мультимоментный.
А какой инструмент позволяет повышать уровень зрелости? Читая определение BCG, несложно догадаться – это продвинутая CRM-система! Ведь именно CRM-система помогает нам учитывать все сигналы, поступающие по различным каналам, качественно и своевременно анализировать их, вести покупателя по воронке продаж, не упускать важного и автоматизировать рутинное. И еще многое другое
Если обобщать, то хорошая CRM-система позволяет нам видеть происходящее в маркетинге и продажах как четкую, единую картину, и совершать верные шаги в нужный момент времени. Именно отсюда берется цифровое коммерческое преимущество. Но как выбрать лучшую CRM-систему?
профессионал
План Pro основан на планах Standard и Lite, предлагая такие инструменты, как управление предложениями и производством, калькуляция затрат на работу и интеграция QuickBooks. Эти функции позволяют не только расширять ваш бизнес, но и позволяют управлять дополнительными мероприятиями, связанными с проектами, в CRM. Начиная с 40 долларов за пользователя, в месяц для более чем 20 пользователей, он по-прежнему выше большинства других решений, кроме Buildertrend, если у вас есть несколько проектов, цена которых составляет 99 долларов за проект.
План Pro отлично подходит для строительных компаний, желающих управлять большинством задач, связанных с проектом, в рамках своей CRM, от управления контактами до управления проектами или производством. Что касается функций, он сопоставим по уровню надежности с другими вариантами, представленными здесь.
Когда малому бизнесу нужна CRM-система?
Пройдите простой тест в таблице ниже, чтобы понять, нужна ли вам такая программа:
| 
 Когда нужна:  | 
 Когда не нужна:  | 
  | 
  | 
Какие задачи может решать CRM?
- Создание и ведение базы клиентов, где фиксируется вся информация о работе с покупателем вплоть до договоренностей и даты переговоров.
 - Управление коммуникациями с клиентами.
 - Отслеживание всех сделок и этапов, на которых они находятся.
 - Определение этапа воронки продаж, на каком отсеивается больше всего покупателей. Выявление узких мест, которые мешают росту продаж.
 - Организация совместной работы сотрудников. Постановка задач подчиненным, контроль их выполнения. Внедрение единой базы внутренних документов (корпоративных справочников, регламентов и т.д.).
 - Управление финансами, аналитика, создание различных отчетов.
 
Lite
План Lite предлагает основной набор функций CRM, таких как управление контактами, планирование и управление календарем, а также повторный и реферальный маркетинг, и его цена начинается от 30 долларов США на пользователя в месяц для более чем 20 пользователей. Эти базовые инструменты для повышения производительности и маркетинга являются отличной отправной точкой для повышения эффективности и начала скоординированных усилий по информированию или привлечению потенциальных клиентов.
Для небольших строительных компаний, которым нужны только основные функции управления контактами и основные маркетинговые функции, это отличный стартовый план. Однако начальная цена значительно выше, чем у других опций, которые имеют гораздо более надежные функции либо в своих стартовых планах, либо имеют более низкую одноуровневую цену по системе «все включено».
BPMSoft
- модуль «Профиль клиента 360» — база данных клиентов с возможностью составить его подробный цифровой профиль, учитывая социально-демографические характеристики и поведенческие паттерны;
 - модуль «Управление лидами», позволяющий принимать заявки от клиентов из разных источников (сайты, приложения, социальные сети), управлять рассылками, создавать маркетинговые кампании.
 
Платформа управления сервисомПовышение качества обслуживания — одна из первоочередных задач для любого серьезного бизнеса. «BPMSoft» предлагает следующие инструменты управления сервисом:
- работа с историей взаимодействия между фирмой и клиентом, при которой используются данные цифрового профиля клиента;
 - контакт-центр — позволяет обслуживать клиентов по принципу «единого окна», отслеживать обращения, использовать шаблоны и скрипты разговоров, распределять нагрузку на операторов;
 - внутренний сервисный центр для обслуживания внутренних заказчиков (отделы, подразделения, департаменты вашей организации);
 - портал самообслуживания для решения часто возникающих вопросов;
 - управление обращениями и многоканальные коммуникации позволяют объединить все точки контакта и обращения от клиентов в едином окне.
 
Портальные решения
В заключение
Итак, при выборе CRM самое важное — четко представлять, зачем вы внедряете эту систему. Имея четкое понимание потребностей, вы быстрее примете правильное решение, оценив несколько вариантов по предложенным мной пунктам
Когда система выбрана и внедрена, советую поддерживать отношения с вендорами или подрядчиками по внедрению: подпишитесь на рассылки сервисов и подрядчиков, читайте их блоги, интересуйтесь темой. В идеале — заключите договор на сопровождение. Всё это поможет избежать сбоев в работе, поможет поддерживать CRM в актуальном состоянии и всегда быть в курсе новинок, которые могут сильно облегчить жизнь вам и вашим сотрудникам.

            



























